Vantaggi
Dettagli Prodotto
Cosa Facciamo
Approccio
Inizia Ora
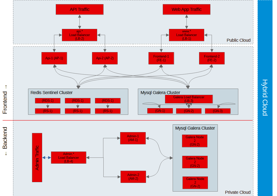
Cloud Ibrido
Cloud ibrido affidabile. Conforme. Pronti per il futuro
Con l’accelerazione della trasformazione digitale, le imprese devono bilanciare l’innovazione con la gestione dei rischi. Il cloud ibrido offre la resilienza e l’allineamento normativo necessari per operare con fiducia, dando alla vostra azienda il pieno controllo su dati, infrastruttura e direzione strategica.
Dettagli Cloud Ibrido
Dettagli Cloud Ibrido
Dopo aver illustrato i dettagli della nostra infrastruttura di cloud ibrido, vi illustriamo i componenti chiave, le funzionalità e le opzioni di implementazione che garantiscono scalabilità, sicurezza e prestazioni per tutti i carichi di lavoro e gli ambienti di dati aziendali.
Enterprise-Grade Security
Proteggete i vostri dati più sensibili con un ambiente cloud isolato, crittografato e completamente sotto il vostro controllo.
- Architettura single-tenant
- Crittografia dei dati end-to-end
Prestazioni personalizzate
A differenza delle soluzioni di cloud pubblico, Hybrid Cloud consente di regolare con precisione l’elaborazione, lo storage e la rete per soddisfare le vostre esigenze specifiche.
- Risorse dedicate con prestazioni prevedibili
- SLA e provisioning personalizzati
- Integrazione con sistemi legacy e applicazioni aziendali
Infrastruttura scalabile, alle vostre condizioni
Crescere senza compromessi. Il cloud ibrido consente di scalare senza problemi, mantenendo le prestazioni e la sicurezza richieste dalla vostra azienda.
- Allocazione dinamica delle risorse
- Supporto per architetture ibride e multi-cloud
- Strumenti di gestione centralizzata per un controllo completo
Strategic IT Partnership
Trasformate l’IT da centro di costo a vantaggio strategico con un cloud ibrido costruito per supportare gli obiettivi della vostra azienda.
- Servizi completamente gestiti disponibili
- Consulenza di esperti su architettura e migrazione
Siete pronti a migliorare la vostra attività?
Facciamo insieme il passo successivo. Comprendendo i vostri obiettivi, le vostre sfide e le vostre priorità, possiamo creare soluzioni su misura che portino a risultati concreti. Compilate il modulo per mettervi in contatto con i nostri esperti e scoprite come possiamo aiutare la vostra organizzazione a operare in modo più intelligente, a crescere più velocemente e a rimanere davanti alla concorrenza.
Cosa Facciamo
Cosa Facciamo
Servizi di Comunicazione
Progettiamo e gestiamo sistemi di comunicazione affidabili e scalabili che integrano VoIP, SMS e piattaforme di messaggistica. Le nostre soluzioni supportano qualsiasi cosa, dalle comunicazioni interne alla messaggistica transazionale ad alto volume, garantendo una connettività sicura e senza interruzioni in tutta l'organizzazione. Sia che si tratti di soluzioni basate su cloud o ibride, adattiamo i servizi per soddisfare i requisiti tecnici e normativi.
Hardening di Applicazioni & Pulizia
La sicurezza inizia a livello di applicazione. Siamo specializzati nella protezione di siti e applicazioni web attraverso l'hardening proattivo, la mitigazione delle vulnerabilità e la pulizia post-incidente. Dalla rimozione del malware al ripristino delle risorse compromesse, garantiamo che la vostra presenza digitale rimanga protetta, performante e conforme agli standard del settore.
Gestione Server
Il nostro team offre una gestione completa del ciclo di vita dei server fisici e virtuali, compresi provisioning, monitoraggio, patch e ottimizzazione. Sia in sede che nel cloud, garantiamo l'alta disponibilità, le prestazioni e la sicurezza dei vostri sistemi, consentendo ai vostri team di concentrarsi sulle attività aziendali principali senza spese operative.
Design di reti Pubbliche e Private
Progettiamo solide infrastrutture di rete su misura per le vostre esigenze, dalle reti private isolate alle topologie scalabili rivolte al pubblico. I nostri progetti sono incentrati su prestazioni, segmentazione e sicurezza, incorporando SDN, VPN, firewall e ridondanza per garantire una connettività e una resilienza ottimali in tutto il vostro ambiente.
Servizi in Cloud
Forniamo soluzioni cloud in linea con i vostri obiettivi aziendali, sia che stiate migrando, modernizzando o costruendo ambienti cloud-nativi. I nostri servizi coprono la configurazione dell'infrastruttura, la migrazione dei carichi di lavoro, l'integrazione multi-cloud e l'ottimizzazione continua, fornendo una base flessibile per l'innovazione, la scalabilità e il controllo dei costi.
Cyber Security
La sicurezza è integrata in tutto ciò che facciamo. Dalle valutazioni del rischio e dagli audit di conformità alla protezione degli endpoint e alla risposta agli incidenti, i nostri servizi di cybersecurity sono progettati per difendere in modo proattivo la vostra infrastruttura, i vostri dati e i vostri utenti. Vi aiutiamo a costruire una struttura di sicurezza resiliente e adeguata all'evoluzione del panorama delle minacce.
Sostenuti da decenni di esperienza e da professionisti esperti.
Forniamo un supporto end-to-end in ogni fase del percorso di trasformazione del cloud, dalla valutazione iniziale e dalla pianificazione strategica alla migrazione, all'ottimizzazione e alla gestione a lungo termine, garantendo continuità, efficienza e risultati aziendali misurabili.
500+ Servers
gestiti da tecnici certificati
20+ Anni
di attività
400K+ email
inviate mensilmente
3000+ clienti
attivi giornalmente
Il NOSTRO APPROCCIO
Il Nostro Approccio
L'adozione di servizi cloud è un viaggio strategico. Il nostro processo strutturato e end-to-end assicura una transizione fluida, dal primo contatto alla piena produzione, con una chiara attenzione alla minimizzazione dei rischi e alla massimizzazione del valore.
1 // Coinvolgimento e primo contatto
Siete qui. Tutto inizia con una conversazione. Una volta contattati attraverso il nostro sito web, il nostro team si mette subito in contatto con voi per comprendere i vostri obiettivi, le vostre sfide e il vostro attuale panorama IT.
2 // Valutazione e sviluppo della strategia
I nostri esperti conducono una valutazione completa del vostro ambiente on-premise, identificando le dipendenze tecniche, i requisiti di performance, le considerazioni sulla sicurezza e le potenziali ottimizzazioni dei costi. Sulla base di questa analisi, sviluppiamo una roadmap strategica che delinea l'architettura cloud ottimale, l'approccio alla migrazione e la tempistica allineata alle vostre priorità aziendali.
3 // Progettazione e pianificazione della soluzione
Con una strategia chiara, progettiamo una soluzione cloud che soddisfi i vostri requisiti operativi, di conformità e di scalabilità. Questo include la selezione del modello di cloud giusto (pubblico, privato o ibrido), la definizione delle fasi di migrazione, la definizione di quadri di governance e la pianificazione dell'integrazione con i sistemi esistenti. Ogni dettaglio viene documentato e convalidato con il vostro team per garantire l'allineamento.
4 // Migrazione e implementazione
Eseguiamo il piano di migrazione con un'interruzione minima delle operazioni. Utilizzando metodologie e strumenti di automazione collaudati, gestiamo l'implementazione dell'infrastruttura cloud, la migrazione dei dati, il trasferimento del carico di lavoro e la configurazione dei servizi. Manteniamo una stretta comunicazione durante tutto il processo, garantendo trasparenza e flessibilità per adattarsi alle esigenze in tempo reale.
5 // Test, convalida e ottimizzazione
Prima del lancio, conduciamo test rigorosi per convalidare le prestazioni, la sicurezza e l'interoperabilità di tutti i componenti. Ciò include test funzionali, test di accettazione da parte dell'utente (UAT) e benchmarking delle prestazioni. Qualsiasi problema viene affrontato tempestivamente e vengono applicate ottimizzazioni per garantire che l'ambiente funzioni in modo fluido ed efficiente.
6 // Go-Live e assistenza continua
Una volta convalidato, il vostro ambiente cloud diventa operativo. Monitoriamo da vicino il rollout, fornendo assistenza in tempo reale per garantire una transizione senza intoppi. Dopo l'implementazione, il nostro team rimane a disposizione per la gestione continua, la messa a punto delle prestazioni e il miglioramento continuo. Il nostro obiettivo è aiutarvi a trarre valore a lungo termine dal vostro investimento nel cloud con fiducia e tranquillità.
Inizia la Conversazione
Completa il Form per contattare la nostra Squadra
CH-6535 Roveredo/GR - Svizzera
CHE-112.478.780 MWST
Supporto Generale
Telefono: .. +41 (0)91 23 30 914
Fax: ....... +41 (0)91 22 80 196
Orario: .... 09:00 - 12:00
Supporto Amministrativo
Telefono: ... +41 (0)91 23 30 914
Fax: ........ +41 (0)91 22 80 196
Orario: ..... 09:00 - 12:00

